

一、產品概述
采用自升式生活支持平臺的海洋石油平臺,主要從事生活支持、工程建設支持、電力供應等,平臺電制為480V,60Hz。與渤海灣生產平臺電制均不相同(600V,50Hz),在以后的支持作業中,無法為被支持平臺提供電力供應,因此需在平臺增加一套專用變頻變壓裝置,輸出 600V、400V,50Hz(電壓、頻率連續可調),為被支持平臺外輸供電。
同時,為達到環保節約、降本增效目的,本平臺在生活支持、工程建設等支持作業時,可從生產平臺引一路 10.5KV 電源,通過供電裝置,降壓變頻,為本平臺提供電力反輸,從而實現平臺柴油機、發電機停機,損耗件、零部件降低消耗等。
另外:本平臺在進行鉆完井支持作業,生產平臺為本平臺反供電情況下,本平臺再將電力外輸,此時反輸供電需滿足本平臺日常耗電基礎上,還需滿足為被支持平臺外輸供電需求。
綜上所述,本公司為平臺專門配備了反輸供電及外輸供電專用電源,功能如下:
外輸供電功能:
電源輸入480V,60Hz,兩路輸出:一路輸出為600V、50Hz(輸出容量不低于2200KW),另一路輸出為400V、50Hz(輸出功率不低于1500KW)用于外輸供電,總視在功率不低于3500KVA。供貨方結合功率因數及負載類型進行容量選型,電壓和頻率可供調節,且滿足以下負載啟動、運行要求:
外供電負載及啟動類型:(額定總功率2590KW)
1、F-1000泥漿泵2臺:600V,50Hz, 800KW×2,變頻器啟動。
2、灌注泵、混合泵各2臺:400V,50Hz,55KW×4,軟啟動器啟動。
3、頂驅 1 臺:600V,50Hz,600KW,變頻器啟動。
4、三除一篩(電機,感性負載):400V,50Hz,總共 100KW,直接啟動。
5、離心機 1 臺:400V,50HZ,共 70KW,星三角啟動。
反供電功能:
變頻變壓電源輸入10.5KV、50Hz,輸出為480V、60Hz,為平臺供電,總功率不低于1500KVA。
反供電及外輸供電情況下:反輸供電既需滿足本平臺日常損耗,還需同時滿足外輸供電需求,二者綜合視在功率不得低于4500KVA。
綜上兩種反供電功能,反輸供電視在功率應為5000KVA以上。
二、設備技術特點
●該電源裝置可分模塊安裝在平臺艙室內部,通過電纜與平臺外部接線箱進行連接輸出/輸入(電纜及外部接線箱由買方提供并施工)。
●該電源裝置輸出應穩定可靠,抗干擾能力強,在設計的頻率范圍內,保證各項參數輸出電壓范圍、連續電流范圍、額定功率、頻率范圍、過載能力、功率因數、輸出各次諧波、輸出總失真度等滿足國家標準;并針對用戶需要的電制和負載類型,可以在目標電制下調節為更好的狀態。
●因負載設備中有大功率變頻設備,屬于變頻電源帶變頻設備的運行模式,所以充分考慮諧波消除和容量選擇。
●該電源裝置所使用的IGBT品牌應為英飛凌、三菱、富士、東芝、西康等國際知名品牌產品,所使用的主要配件(各種電路板、控制設備、開關、繼電器、接觸器等)均使用國際知名廠商產品,其型號在市場上公開可查、具有廣泛的應用和來源,電源應具有良好的抗負載沖擊性能,反應速度快,負載沖擊反應時間在20ms以內。
●該電源裝置滿足CCS船級社規范要求,并具有可顯示電壓、電流、頻率、故障信息等的LED數碼或人機界面;控制部分獨立安裝。
●該電源裝置為成套設備,其內部斷路器等關鍵部件為施耐德、西門子、ABB品牌。
●提供設備制冷、散熱要求,配合買方設計現場散熱、制冷方案以及實施,保證設備的正常運行。
●該電源裝置滿足船級社要求,防止冷凝水對設備的損壞,設備間橫向、縱向及高度間隙需能滿足人員檢查、操作、維護空間需求,人員行動通道寬度不得小于800mm,且滿足護罩內設備護罩檢修門完全打開或移除要求。10.5KV高壓操作所需的安全防護距離、爬電距離等需滿足船級社及相關標準要求。
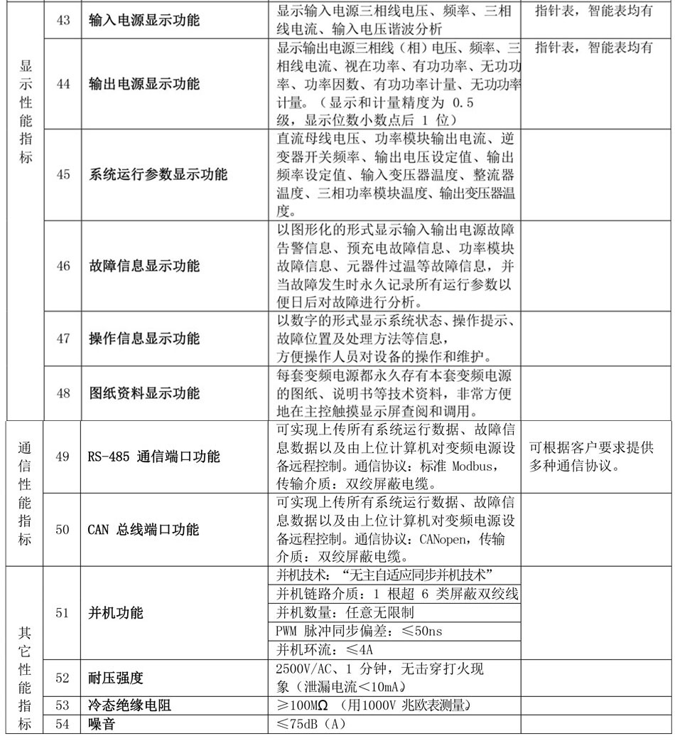
三、整體技術參數




四、產品實物

創統科技有限公司成立于1990年,擁有30多年電源制造歷史,從2004年開始生產岸電電源,2010年主持制定并發布國家標準,是岸電業內的行業旗首。
創統生產的岸電電源產品,使用具有國家專利的專用逆變變壓器,專利號:01262317.2,設備工作效率可達95%以上,僅此一項每年可為用戶節約數十萬元電費。
擁有著作權6項,專利85項。本企業是中國岸電電源行業標桿企業,“國家標準”GB/T25316《靜止式岸電裝置》由本公司主持起草制定,國家標準化管理委員會已批準實施。出版了國內岸電專著《船舶岸電技術》。
獲得“中國機械工業科學技術獎特等獎”、“教育部科學技術進步獎一、二等獎”、“中國電子學會科學技術獎二等獎”等8項科技成果獎項。
岸電設備通過了中國船級社認證并獲得認證證書,獲得國家電力電子產品質量監督檢驗中心檢測證書。
公司可根據您的具體情況,為您提供專岸電系統解決方案和工程案例。
岸電在運行設備總數量,屬國內行業翹楚,近300臺岸電服務于中船、中遠、招商、中海、珠海、煙臺、葫蘆島等各大港口碼頭和企業,獲得一致認可和好評。
嚴格把控產品和項目在售前、售中和售后的質量檢驗,保證品質無虞。
提供遠程在線指導,在1-2小時內解決您的問題。
24小時專線技術客服,及時為您處理產品問題,專業的在線指導,產品技術性問題一對一服務。
國際高端
核心技術
國家標準
制定者
專注制造
眾多案例
專業團隊
快捷服務
青島創統科技發展有限公司創建于1990年。下設研發、生產、采購、品管、行銷、用戶服務、物流、企劃、行政管理等職能中心。在產品設計上,具有CAD計算機輔助設計工作站;在企業管理方面導入ERP制造業電腦管理系統;通過了GB/T19001-2016/ISO9001:2015 質量管理體系、GB/T24001-2016/ISO14001:2015環境管理體系、GB/T45001-2020/ISO45001:2018職業健康安全管理體系的認證。
本企業是中國岸電電源行業標桿企業,“國家標準”GB/T25316-2010《靜止式岸電裝置》由本公司主持起草制定,國家標準化管理委員會已批準實施。另外全國電力電子學標準化技術委員會逆變電源分技術委員會,秘書處設在本公司,負責審查、制定、修訂在逆變電源領域的國家標準。
本公司的船用岸電電源,廣泛的應用于港口碼頭、修造船業,海工平臺、科考執法、工業變頻電源等領域、屬節能換代、高科技產品。